With the astonishingly rapid growth in the market for flat-screen TVs and high-definition TV, many CRT television sets have been consigned to the attic, even though many of them were still working perfectly and could have been used as spare sets in a bedroom or another room, for example. Although all current flat-screen receivers have very comprehensive facilities and include digital inputs via DVI or HDMI connectors and analogue inputs in S-video format, this was unfortunately not the case with the CRT televisions that were being sold only a few short years ago, which were more often than not fitted with only composite video inputs, either directly or via their SCART socket.
The s-video converter we are suggesting building, very simple since it only uses two transistor, lets you convert any S-amplivideo signal into a composite signal and so will perhaps enable you to give a new lease of life to your old CRT television.

The principle of S-video is very simple, as it merely consists of carrying the chrominance and luminance information, which form the basis of all colour video signals, over separate channels. In composite video, by contrast, both these signals are combined over a single path, and the resulting inevitable interferences between them degrade the appearance of the image being reproduced. Fortunately, the components of an S-video signal, whether in the SECAM, PAL, or even NTSC standards, are almost the same as the ones found in a composite signal of the same standard.
So it’s going to be relatively simple to combine them in order to reconstitute the composite video signal that our CRT television is expecting to see. In order for this recombination to be correct, there is just one constraining factor to be taken into account, concerning the respective levels of the components, as the chrominance one is only half the amplitude of the luminance one.
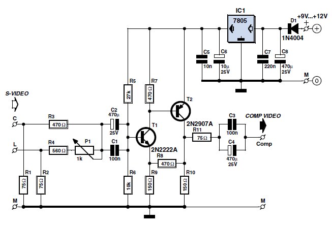
Our circuit picks up the component signals on the two standardised pins of the 4-pin mini-DIN socket normally used for S-video (also known as an Ushiden socket), taking care to maintain the 75 Ω impedance via R1 and R2. The mixing of the two signals is then taken care of by R3, R4, and P1; the latter lets you adjust the respective levels of the two component signals exactly.
The two transistors that come next are wired in such a way as to create a wideband amplifier, the gain of which is set to 3 by t0he ratio between R8 and R9. Combining the input components has had the effect of dividing the overall amplitude of the video signal by a factor of 1.5, and the output impedance matching resistor is going to divide the signal in half again (once the signal is terminated at the input of the destination equipment), all of which adds up to a total attenuation of 2×1.5, corresponding to the make-up gain we have designed into our amplifier. In this way, inserting our converter into a video chain will have no effect on the level of the signals passing through it.
The composite video output passes via 75 Ω resistor R11 in order to match the circuit’s output impedance to the input impedance of the composite video input on the device to which it is connected. At both input and output, note the parallel combinations of C1 / C2 and C3 / C4, so that the video signals, with a frequency range extending from a few tens of Hz to several MHz, can pass through these capacitors under the best possible conditions.
If we want to avoid unwanted colour or brightness variations, it is vital to power the circuit from a stabilized supply, achieved here by using a standard 3-pin regulator IC to provide a 5 V railfor the circuit. So the project can be powered from a ‘plug-top’ mains unit that gives 9 to 12 V at 100 mA or so. Diode D1 is there just to protect against any accidental inversion of the PSU polarity that might possibly occur.
The circuit itself is very easy and construction shouldn’t present any difficulties. It can be built on the PCB we suggest [1] or on a piece of prototyping board, but in either case, we recommend using fibreglass board, because of the high frequencies involved in the video signals.

If you want your converter to follow the proper standard in terms of connectors, you’ll want to use a female 4-pin mini DIN S-video socket for the input and a female phono socket (a yellow one, for the purists!) for the output. As for the power supply, all you’ll need is a simple jack to suit the mains unit you’ve chosen.

The circuit should work right away, and all that you then have to do is to adjust the preset P1 so as to obtain a composite video signal that gives correct contrast and saturation on the TV receiver you are using.
Thank you for the info. It sounds pretty user friendly. I guess I’ll pick one up for fun. thank u
1 2 3 4 BHK Flats for Sale in Bangalore
thanxs